Processos - Administrativo
1-Processo de Compra
1-Processo de Compra
📁 Arquivos:
📄Manual: 1 - Processo Compra.png
👁️ Visualizar📄Fluxograma: 1 - Processo Compra.png
👁️ Visualizar🗂️Bizagi: 1 - Processo Compra.bpm
👁️ Visualizar2 -Gestão de recpção(visitanstes, clientes).
📁 Arquivos:
📄Manual: 2-Manual Gestão de recpção(visitanstes, clientes).pdf
👁️ Visualizar📄Fluxograma: 2 -Gestão de recpção(visitanstes, clientes).png
👁️ Visualizar🗂️Bizagi: 2 -Gestão de recpção(visitanstes, clientes)..bpm
👁️ Visualizar3 -Gestão de acompnahamento de entregas (visitanste, clientes).
📁 Arquivos:
📄Manual: 3 -Gestão de entregadores(Parceiros, fornecedores, compras .)..pdf
👁️ Visualizar📄Fluxograma: 3 -Gestão de acompnahamento de entregas (visitanste, clientes)..png
👁️ Visualizar🗂️Bizagi: 3 -Gestão de entregadores(Parceiros, fornecedores, compras .)..bpm
👁️ Visualizar4- controle e supervisão (Limpeza , manutenção predial)
📁 Arquivos:
📄Manual: 4- Manual controle e supervisão (Limpeza , manutenção predial).pdf
👁️ Visualizar📄Fluxograma: 4-controle e supervisão (Limpeza , manutenção predial).png
👁️ Visualizar🗂️Bizagi: 4-controle e supervisão (Limpeza , manutenção predial).bpm
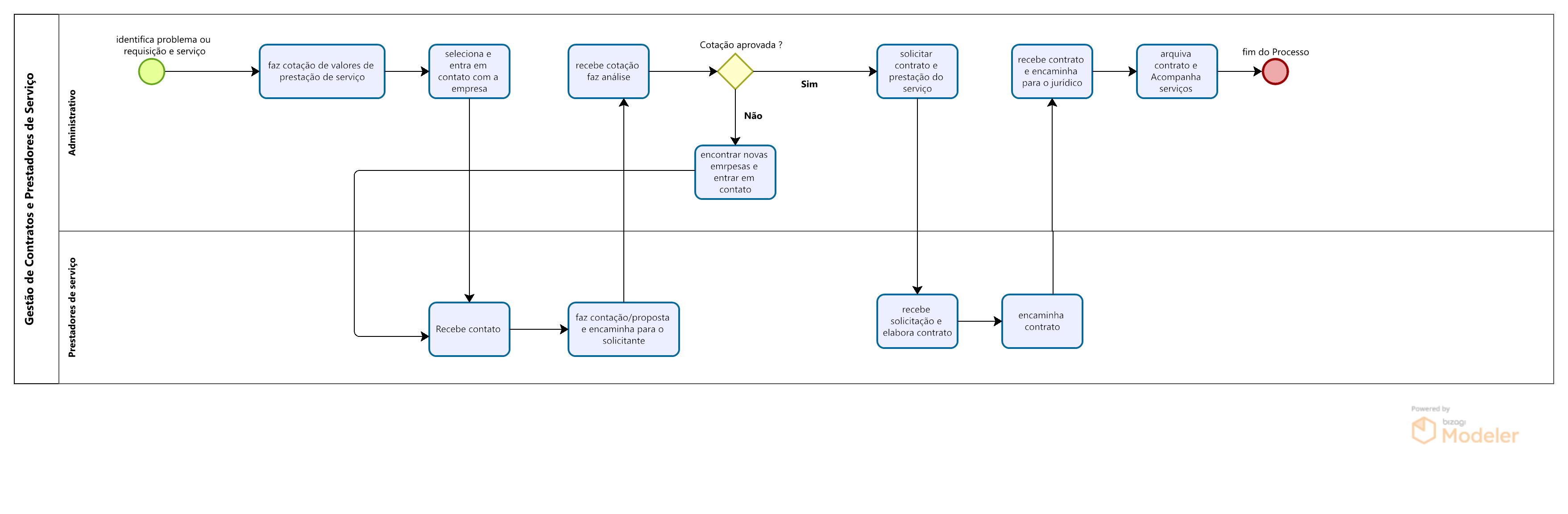
👁️ Visualizar5-Gestão de Contratos e Prestadores de Serviço
📁 Arquivos:
📄Manual: 5- Manual Gestão de Contratos e Prestadores de Serviço.pdf
👁️ Visualizar📄Fluxograma: 5- Gestão de Contratos e Prestadores de Serviço.png
👁️ Visualizar🗂️Bizagi: 5- Gestão de Contratos e Prestadores de Serviço.bpm
👁️ Visualizar