Processos - Marketing
1-Manual do Processo Criação de Publicação para Redes Sociais
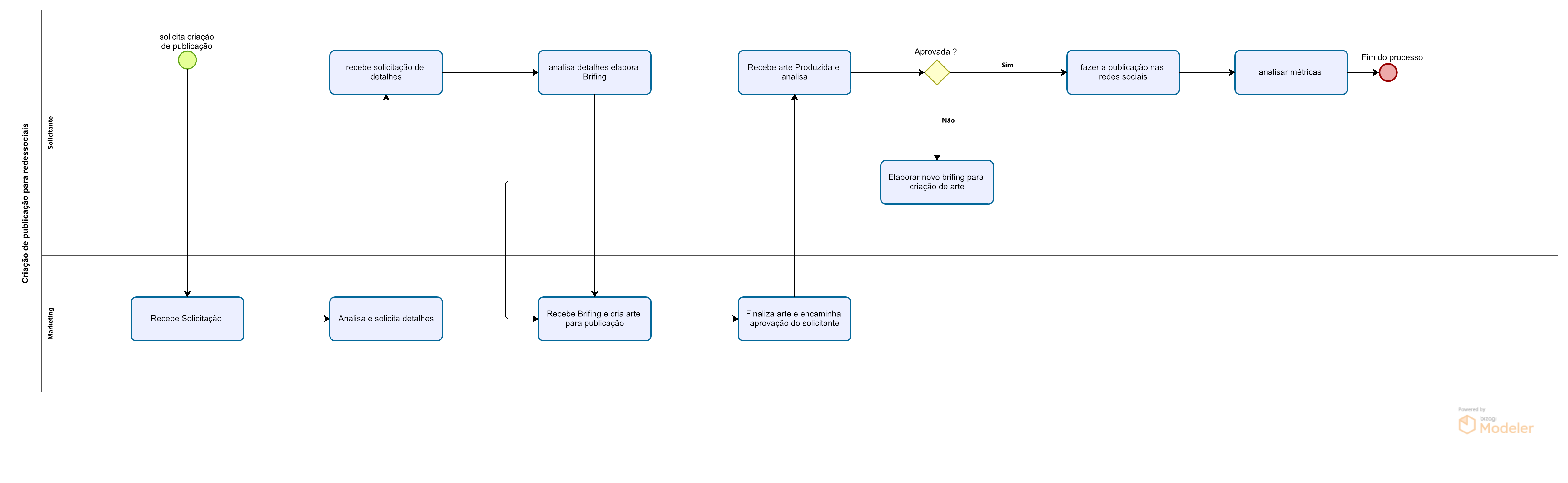
Manual do Processo: Criação de Publicação para Redes Sociais
📁 Arquivos:
📄Manual: 1 -Manual do Processo Criação de Publicação para Redes Sociais.pdf
👁️ Visualizar📄Fluxograma: 1 - Solicitação de criação de Publicação.png
👁️ Visualizar🗂️Bizagi: 1 - Solicitação de criação de Publicação.bpm
👁️ Visualizar2- Disparo de mensagens para captação de clientes
2- Disparo de mensagens para captação de clientes
📁 Arquivos:
📄Fluxograma: TEC-17 Disparo de mensagens para captação de clientes.png
👁️ Visualizar🗂️Bizagi: TEC-17 Disparo de mensagens para captação de clientes.bpm
👁️ Visualizar📄Manual: 2-Disparo de mensagens para captação de clientes.pdf
👁️ Visualizar3- Configuração e posicionamento das redes sociais
3- Configuração e posicionamento das redes sociais
📁 Arquivos:
📄Manual: TEC-20 Configuração e posicionamento das redes sociais.png
👁️ Visualizar📄Fluxograma: TEC-20 Configuração e posicionamento das redes sociais.png
👁️ Visualizar🗂️Bizagi: TEC-20 Configuração e posicionamento das redes sociais.bpm
👁️ Visualizar