1-Manual de uso Solicitação de Bobinas

1-Manual de uso Solicitação de Bobinas
📁 Arquivos:
📄Manual: 1-Manual de uso Solicitação de Bobinas.pdf
👁️ Visualizar
📄Fluxograma: 1-Mapeamento bobina.png
👁️ Visualizar
🗂️Bizagi: 1-Mapeamento bobina.bpm
👁️ Visualizar

2-Mapeamento de pedido de maquininha (novos clientes)

2-Mapeamento de pedido de maquininha (novos clientes)
📁 Arquivos:
📄Manual: 2-solicitação de maquininhas (novos clients).pdf
👁️ Visualizar
📄Fluxograma: 2-Mapeamento de pedido de maquininha (novos clientes).png
👁️ Visualizar
🗂️Bizagi: 2-Mapeamento de pedido de maquininha (novos clientes).bpm
👁️ Visualizar

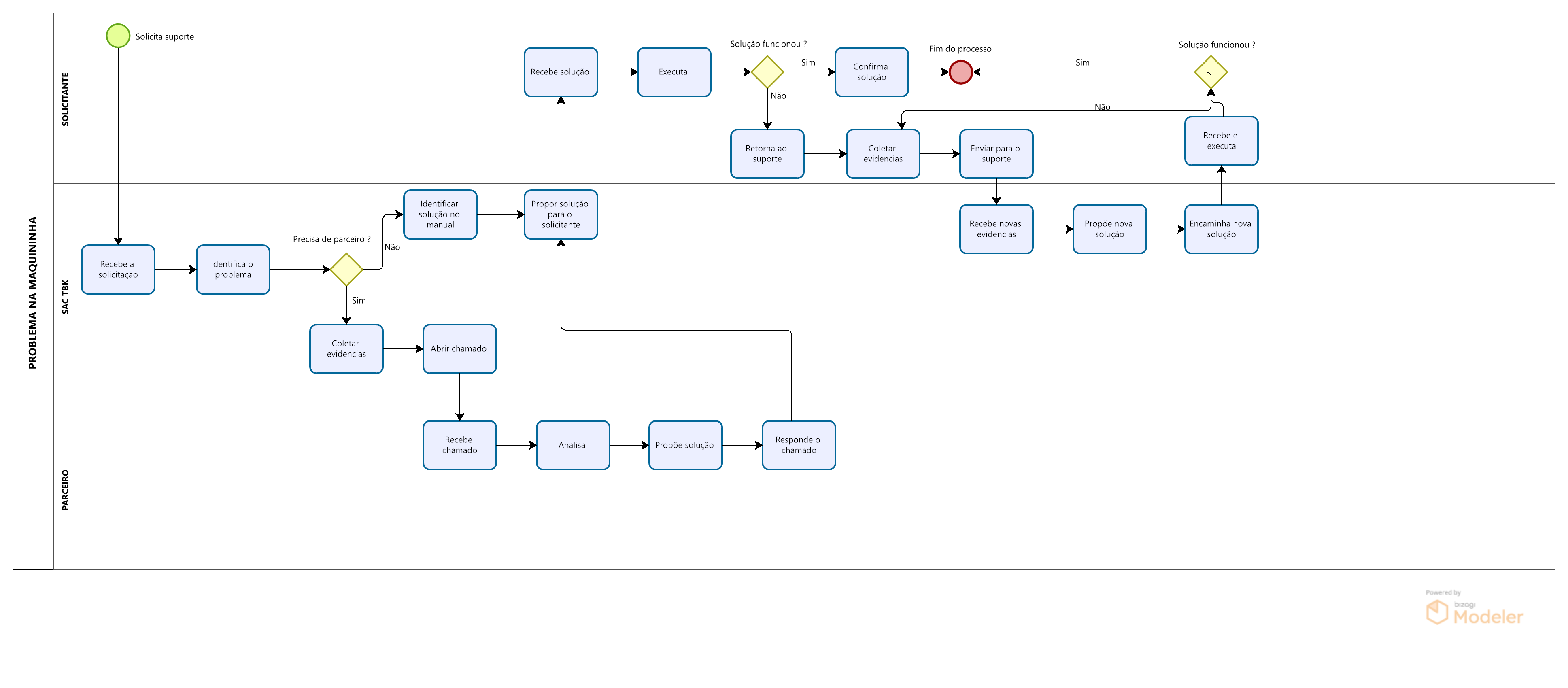
3-Mapeamento problema na maquininha

3-Mapeamento problema na maquininha
📁 Arquivos:
📄Manual: 3-Processo de Suporte para Problemas na Maquininha.pdf
👁️ Visualizar
📄Fluxograma: 3-Mapeamento problema na maquininha.png
👁️ Visualizar
🗂️Bizagi: 3-Mapeamento problema na maquininha.bpm
👁️ Visualizar

4 - Mapeamento Verificação de transação

4 - Mapeamento Verificação de transação
📁 Arquivos:
📄Manual: 4-Processo de Verificação de Transação.pdf
👁️ Visualizar
📄Fluxograma: 4 - Mapeamento Verificação de transação.png
👁️ Visualizar
🗂️Bizagi: 4-Mapeamento Verificação de transação.bpm
👁️ Visualizar

5-Mapeamento de recolhimento e substituição de Maquininha

5-Mapeamento de recolhimento e substituição de aquiniha
📁 Arquivos:
📄Fluxograma: 5-Mapeamento de recolhimento e substituição de aquiniha.png
👁️ Visualizar
🗂️Bizagi: 5-Mapeamento de recolhimento e substituição de aquiniha.bpm
👁️ Visualizar

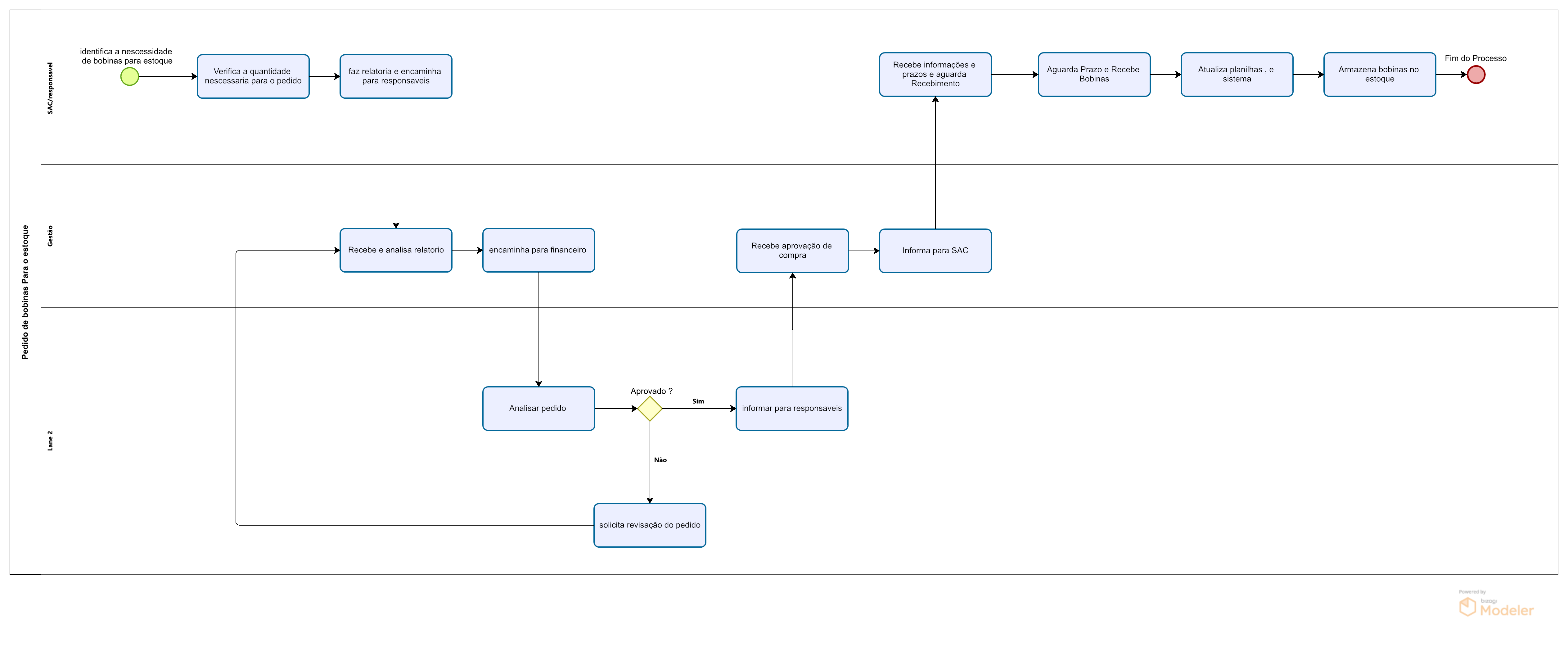
6 - Pedido de bobinas para estoque

6 - Pedido de bobinas para estoque
📁 Arquivos:
📄Manual: 6 - Pedido de bobinas Para o estoque.pdf
👁️ Visualizar
📄Fluxograma: 6 - pedido de bobinas para estoque.png
👁️ Visualizar
🗂️Bizagi: 6 - pedido de bobinas para estoque.bpm
👁️ Visualizar

7 - Trigem de Maquininha

7 - Trigem de Maquininha
📁 Arquivos:
📄Manual: 7 - Trigem de Maquininha.pdf
👁️ Visualizar
📄Fluxograma: 7- Triagem de Maquininha.png
👁️ Visualizar
🗂️Bizagi: 7- Triagem de Maquininha.bpm
👁️ Visualizar

8 -Recebimento de maquininha de Forncedores

8 -Recebimento de maquininha de Forncedores
📁 Arquivos:
📄Manual: 8 -Recebimento de maquininha de Forncedores.pdf
👁️ Visualizar
📄Fluxograma: 8 -Recebimento de maquininha de Forncedores.png
👁️ Visualizar
🗂️Bizagi: 8 -Recebimento de maquininha de Forncedores.bpm
👁️ Visualizar

9 - Atendimento Inicial SAC

9 - Atendimento Inicial SAC
📁 Arquivos:
📄Manual: 9 - Atendimento Inicial SAC.pdf
👁️ Visualizar
🗂️Bizagi: 9 - Atendimento Inicial SAC.bpm
👁️ Visualizar
📄Fluxograma: 9 - Atendimento Inicial SAC c.png
👁️ Visualizar