Processos - Vendas
1 - Solicitação de Disparo de Campanha
1 - Solicitação de Disparo de Campanha
📁 Arquivos:
📄Manual: 1 - Solicitação de Disparo de Campanha.pdf
👁️ Visualizar📄Fluxograma: 1 - Solitação de Campanha.png
👁️ Visualizar🗂️Bizagi: 1 - Solitação de Campanha.bpm
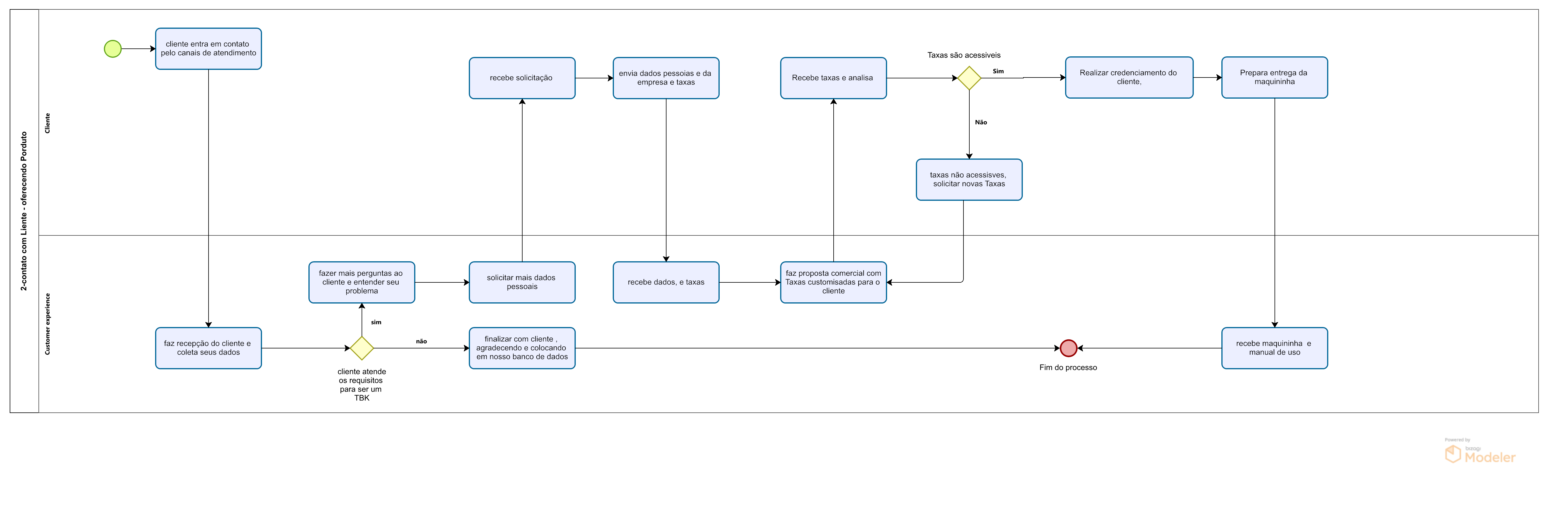
👁️ Visualizar2-Processo de vendas de maquininha
2-Processo de vendas de maquininha
📁 Arquivos:
📄Manual: 2-manual processo de vendas.pdf
👁️ Visualizar📄Fluxograma: 2 - processo de venda de maquininha.png
👁️ Visualizar🗂️Bizagi: 2 - processo de venda de maquininha.bpm
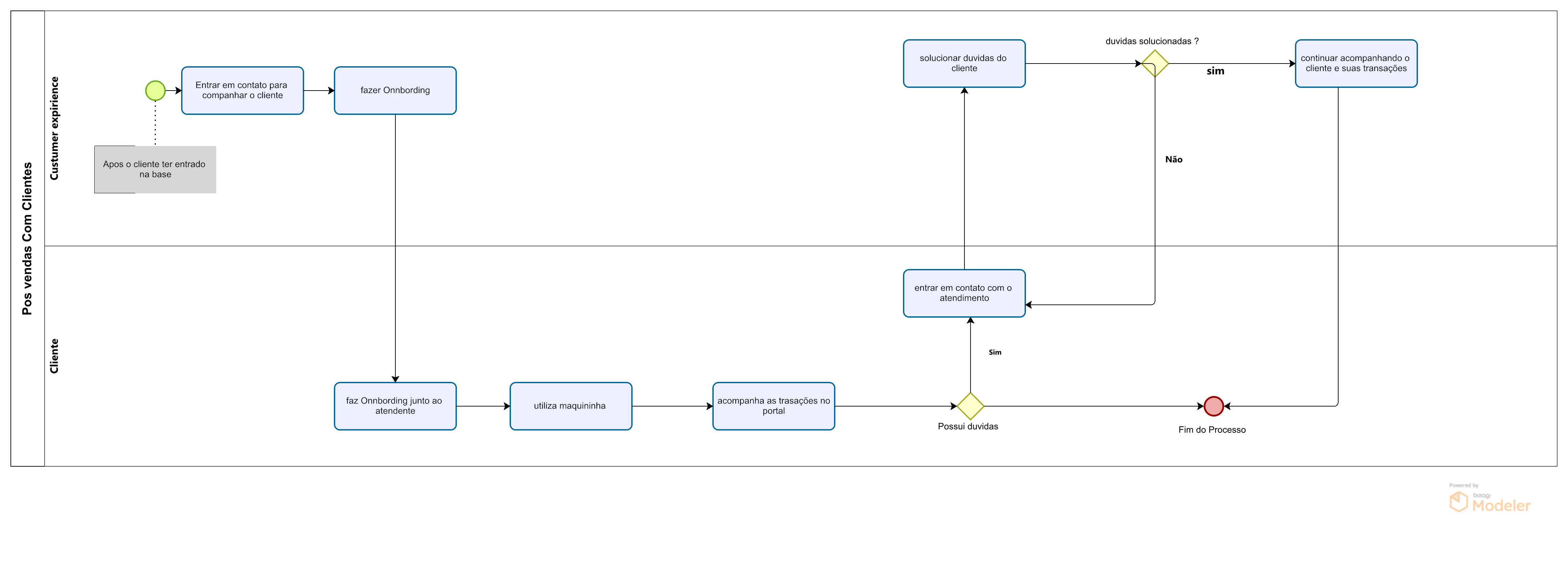
👁️ Visualizar3-Processo de Pós Vendas
3-Processo de Pós Vendas
📁 Arquivos:
📄Manual: 3-manual processo de pós Venda.pdf
👁️ Visualizar📄Fluxograma: 3 - processo de Pós vendas.png
👁️ Visualizar🗂️Bizagi: 3 - processo de Pós vendas.bpm
👁️ Visualizar