1 - Assessoria Jurídica

1 - Assessoria Jurídica
📁 Arquivos:
📄Manual: 1- Acessoria Juridica.png
👁️ Visualizar
📄Fluxograma: 1- Acessoria Juridica.png
👁️ Visualizar
🗂️Bizagi: 1- Acessoria Juridica.bpm
👁️ Visualizar

2-Relacionamento Com o poder Publico

2-Relacionamento Com o poder Publico
📁 Arquivos:
📄Manual: 2-Relacionamento Com o poder Publico.png
👁️ Visualizar
📄Fluxograma: 2-Relacionamento Com o poder Publico.png
👁️ Visualizar
🗂️Bizagi: 2-Relacionamento Com o poder Publico.bpm
👁️ Visualizar

3 - Manual de uso Elaboração de Contratos

📁 Arquivos:
📄Manual: 3 - Manual de uso Elaboração de Contratos .pdf
👁️ Visualizar
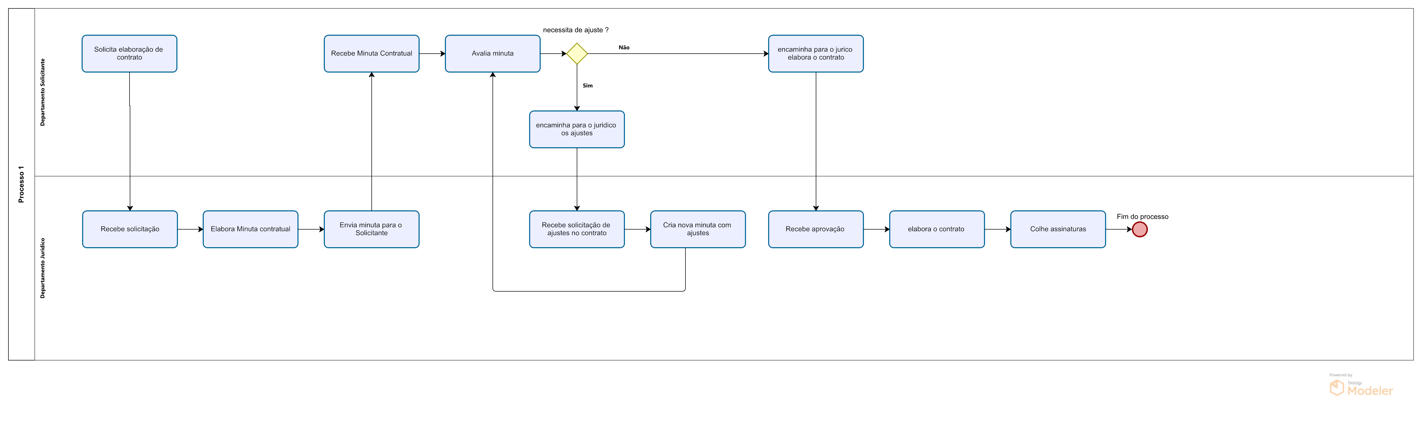
📄Fluxograma: 3 -Processo de uso Elaboração de Contratos.png
👁️ Visualizar
🗂️Bizagi: 3 -Processo de uso Elaboração de Contratos.bpm
👁️ Visualizar

4 - Recebimento de Contrato (TerceiroExterno)

4 - Recebimento de Contrato (TerceiroExterno)
📁 Arquivos:
📄Manual: 4 - Manual de uso Elaboração de Contratos.pdf
👁️ Visualizar
📄Fluxograma: 4-Recebimento de Contrato TerceiroExterno.png
👁️ Visualizar
🗂️Bizagi: 4 - Recebimento de Contrato TerceiroExterno.bpm
👁️ Visualizar

Treinamentos Internos e Educação Jurídica

📁 Arquivos:
📄Manual: 5 - Manual de Uso - Treinamentos Internos e Educação Jurídica.pdf
👁️ Visualizar
📄Fluxograma: 5 -Treinamentos Internos e Educação Jurídica.png
👁️ Visualizar
🗂️Bizagi: 5 -Treinamentos Internos e Educação Jurídica.bpm
👁️ Visualizar